3月10日,山东省德州市在发热门诊就诊者及其密接人员排查中报告发现6例本土新冠肺炎确诊病例,江苏省南京市在来返人员及其密接人员排查中报告发现3例本土新冠病毒核酸检测阳性人员,湖北省咸宁市在入鄂货运司机排查中报告发现1例本土新冠病毒核酸检测阳性人员,天津市红桥区、南开区在天津本轮疫情密接人员排查中报告发现2例本土新冠肺炎确诊病例,北京市大兴区在外地确诊病例密接人员排查中报告发现1例本土新冠肺炎确诊病例。为精准做好“外防输入、内防反弹”工作,有效控制和降低新冠疫情传播风险,结合近期国内疫情特点,特温馨提示如下。
一、目前新冠病毒奥密克戎变异株在全球大流行,该毒株潜伏期短、传播力强、传播速度快、感染剂量低等特点是导致近期全国新冠疫情发生点多、面广、频发、无症状感染者比例升高的重要原因。鉴于新冠肺炎无症状感染者在疫情防控中容易被忽视、更易造成疫情播散,建议各地要继续夯实属地、部门、单位、个人疫情防控“四方责任”,广大市民要做好个人健康第一责任人,继续坚持防疫“三件套”(佩戴口罩、保持社交距离、注意个人卫生),牢记防护“五还要”(口罩还要戴、社交距离还要留、咳嗽喷嚏还要遮、双手还要经常洗、窗户还要尽量开着),切实增强个人防护意识,做好自我健康监测,出现发热、干咳、乏力、嗅(味)觉减退、鼻塞、流涕、咽痛、结膜炎、肌痛和腹泻等新冠肺炎疑似症状后第一时间进行报告、就诊、自我隔离。
二、请滞留在发生本土疫情地区的我省居民自觉遵守当地疫情防控规定,主动配合相关部门落实各项防疫措施。近期计划来返黔人员,尤其是从疫情地区出发或与病例行程轨迹有交集的人员请提前积极主动在“贵州健康码”上进行个人健康申报,并建议携带48小时内核酸检测阴性证明;对因瞒报、谎报造成严重后果的,将依法追究相关责任。旅途中,请全程规范佩戴口罩,坚持勤洗手、常通风、保持安全社交距离等常态化防控措施不松懈,妥善保存票据以备查询。
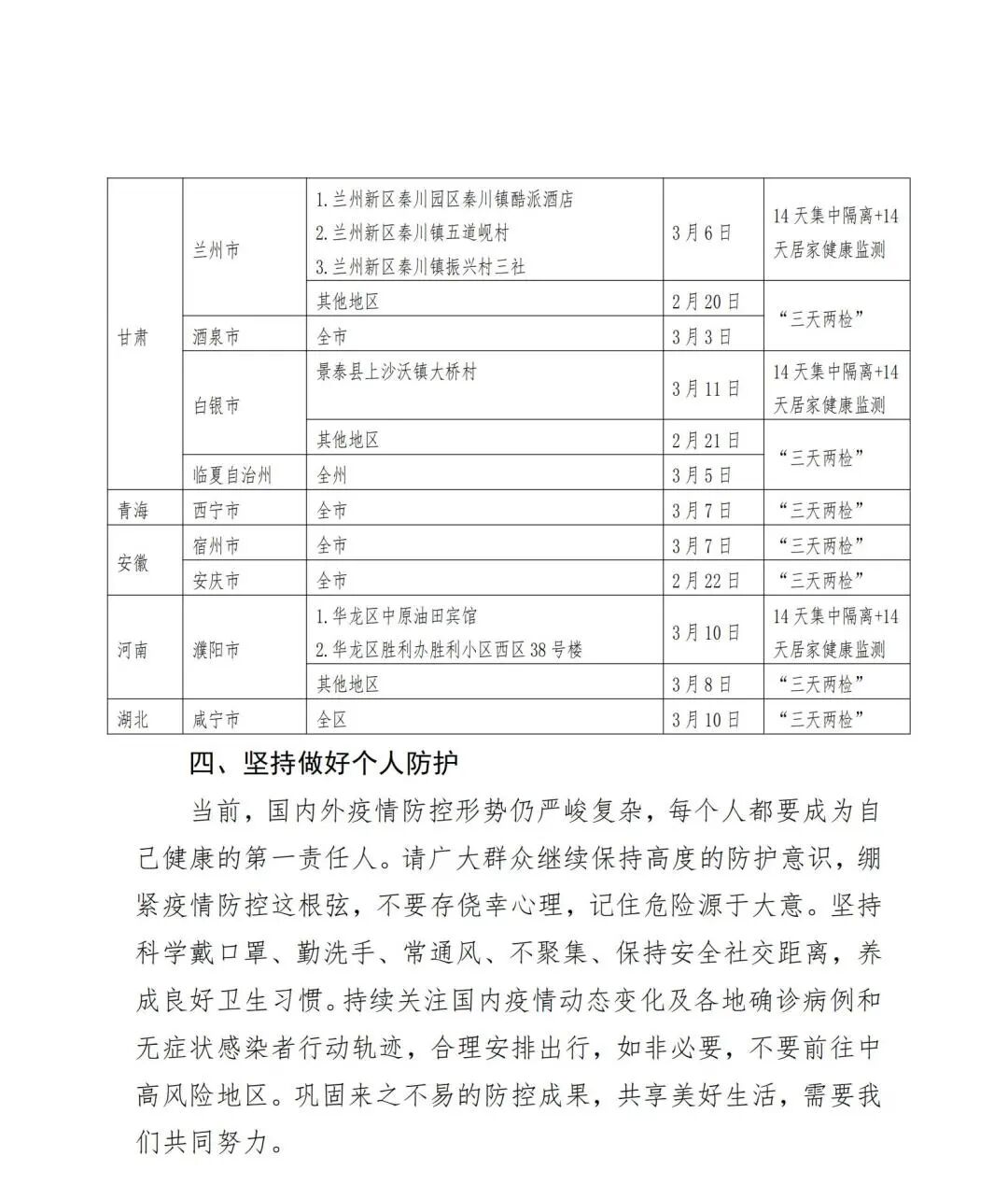
三、自3月10日起,从山东省、江苏省、湖北省、天津市、北京市疫情当前及后续公布的中高风险地区来返黔人员,严格执行“14天集中隔离+14天居家健康监测+12次核酸检测”的防控措施;2月24日以来有山东省德州市旅居史,2月28日以来有北京市大兴区旅居史,3月1日以来有天津市红桥区、南开区旅居史,3月6日以来有江苏省南京市旅居史,3月10日以来有湖北省咸宁市旅居史,或其他有阳性感染者报告的地级市(其中的低风险地区)来返黔人员,须持有48小时内核酸检测阴性证明且健康码为“绿码”,抵黔后分类落实“三天两检”措施。以上防控措施将根据当地疫情形势适时调整。
四、近期部分周边国家和地区新冠肺炎新增病例快速增长,国内本土疫情多点暴发,建议广大群众持48小时内核酸检测阴性证明来返黔,并在抵黔后48小时内再进行1次核酸检测;结果未出之前“点对点”流动。同时请省外人员抵黔后认真做好14天自我健康监测,在此期间尽量避免前往人员密集场所、参加聚集性活动和乘坐地铁、公交车等公共交通工具。一旦出现发热、干咳、乏力、嗅(味)觉减退等新冠肺炎疑似症状,须立即规范佩戴口罩并前往就近发热门诊就诊,途中不得乘坐地铁、公交车等公共交通工具。
五、当前全国疫情形势仍然严峻复杂,请广大群众密切关注国内疫情动态,坚持不前往中高风险地区及所在县(市、区、旗),非必要不前往中高风险地区所在地级市的其他县(市、区、旗);如确需出行,请通过微信/百度/支付宝搜索“国务院客户端”小程序,提前查询目的地疫情防控政策措施并严格执行。
六、接种新冠病毒疫苗是预防控制新冠肺炎疫情最经济、最有效的手段,能有效降低重症和死亡的发生。目前,我省正有序推进新冠病毒疫苗序贯和同源加强免疫及小年龄组人群接种,需接种加强针的群众可根据需要咨询当地接种单位后有序开展接种。
贵州省卫生健康委
2022年3月11日
贵州省对重点地区来(返)黔人员
健康管理措施
为精准做好“外防输入、内防反弹”工作,有效控制和降低新冠肺炎疫情传播风险,现将我省对重点地区来(返)黔人员的健康管理措施提示如下。





















